装修知识
1200+标准案例,每个风格都精心设计
|
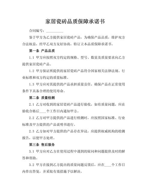
超耐磨瓷砖质保真能管几十年?看懂条款才不会被商家的‘品质承诺’忽悠时间:2025-12-05 15:18 选购瓷砖之际,消费者时常被这般宣传吸引,即“超耐磨通体大理石瓷砖”,然而其背后所谓的“品质承诺”到底意味着啥呢?众多商家会提到质量保证,这能不能等同于一份具备法律效力、并且能保障数十年的承诺呢?今日我们就要去深入剖析此问题,把宣传话术跟实际保障之间的区别给厘清 。 针对瓷砖的“它”,涵盖的是正常家居使用条件下,因材料或工艺缺陷致使的瓷砖的不正常磨损、开裂或者严重色差,这是在正规品牌质保文件里通常清楚明晰的保修范畴,“它”并非一个含混笼统的概念,进而“它”通常不包含因不当铺贴、重型尖锐物撞击或者使用强腐蚀性清洁剂所造成的损坏,所以,知晓“保什么”以及“不保什么”,阅读质保条款的细节,是起步的首要步骤。
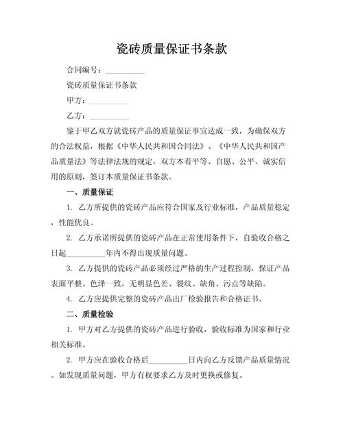
品牌在市场上打出了“20年”、“30年”乃至更长久质保期,这得辩证去看待呀。一方面呢,它展现出厂家对于产品耐久性所怀有的信心;另一方面哟,消费者需要去核实这究竟是厂家自身做出的承诺,还是由第三方保险来承保的呢。后面这种情况往往更具备保障呢。关键在于查看质保凭证是不是规范,有没有明确起算时间(一般是铺贴完成的日子)、索赔的流程以及责任主体呀。要是缺乏正式文件的长期质保,那它的可信度可就会大打折扣啦。 要保证承诺不化为泡影,就得积极主动去行动首先在购买之际一定要索取盖有公章的质量保证书并且认真研读条款其次保留好购货合同、发票以及铺贴证明最后弄清楚品牌的售后服务体系是否完善一个有担当的品牌会给出明确的售后途径把商家的口头承诺以补充条款的形式写进合同是维护自身权益最具效力的办法 。
当您于瓷砖挑选环节时,比重点关注品牌所宣称的那“长久质量保证”的情形下,是否更为倾向去信赖经由朋友实际有过多年使用历程而产出的口碑化推荐呢?欢迎于评论区域对此分享展现您个人所持之观点以及已有的实践经验,要是您觉得这篇文章具备一定助益作用的情况下,烦请给予点赞予以鼎力支持。 |
Copyright @ 2018 . All rights reserved.

